poprzedni

następny
powrót

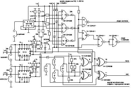
Rys.2. Automatyka pilota

Automatyka pilota pozwala realizować z sygnałów zegara wszystkie opisane wcześniej funkcje sterowania. Układ zawiera 7 klawiszy funkcyjnych oraz układy scalone pozwalające na wygenerowaniu na wyjściu sygnałów zegarowych i sygnałów kierunku dla obu stopni swobody napędu a także sygnał synchronizacji napędu z oprogramowaniem.