poprzedni

następny
powrót

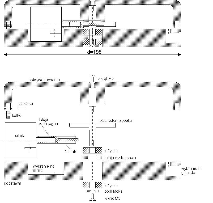
Rysunek 6.

Rysunek pokazuje w jaki sposób wykonana została podstawa. Stała i ruchoma część podstawy wykonana jest ze stali. Oś pionowa obrotu górnej części podstawy łożyskowana jest za pomocą dwóch łożysk mocowanych przez wklejenie w dolną część podstawy.