Oprogramowanie mikroprocesora NA01 - wersja 5.55
W procesie tworzenia urządzenia i rozwoju oprogramowania powstawały kolejne wersje software dopasowane do bieżących warunków sprzętowych oraz stanu projektu. Każda z poniższych wersji oprogramowania dotyczy już wersji płytki drukowanej wykonanej profesjonalnie w firmie
PRINTOR. Poszczególne wersje zawierają jednak inną, z reguły coraz bardziej zaawansowaną funkcjonalność. Wersja oprogramowania 5.55 to podstawowa wersja dla nowej płytki drukowanej i jej funkcjonalność odpowiada funkcjonalności prototypu a więc bez pomiaru częstotliwości. Dla tej wersji oprogramowania nie ma konieczności przerabiania druku oryginalnej płytki drukowanej.

wersja 5.55 bez pomiaru częstotliwości i bez zmian w druku
(użyj prawego klawisza i polecenia "zapisz element docelowy jako")

version 5.55 without freq measure and PCB corection, menu in english
(use right button and do "save as...")

bерсия 5.55
(чтобы сохранить файл, с помощью правой кнопки мыши)
Oprogramowanie mikroprocesora NA01 - wersja 5.56
Kolejna wersja oprogramowania wymaga wykonania zmian w druku opisanych w części wykonawczej ale ma dotychczasową funkcjonalność bez pomiaru częstotliwości.

wersja 5.56 bez pomiaru częstotliwości ale wymagająca wykonania
zmian w druku(użyj prawego klawisza i polecenia "zapisz element docelowy jako")
Oprogramowanie mikroprocesora NA01 - wersja 6.0x
Wersja oprogramowania wymaga wykonania zmian w druku opisanych w części wykonawczej i zawiera już funkcjonalność pomiaru częstotliwości. Wejście do pomiaru częstotliwości odbywa się z głównego menu a wyjście za pomocą środkowego klawisza funkcyjnego. Dodatkowo, prawe klawisze pozwalają na kalibrację pomiaru częstotliwości. Jeden z klawiszy obniża mierzoną częstotliwość a drugi ją podwyższa. Przy wyjściu z procedury pomiarowej wykonana korekta zostanie zapamiętana w pamięci nieulotnej procesora. Sama kalibracja polega na dołączeniu do miernika żródła o znanej częstotliwości i ewentulanej korekcie wyświetlanego wyniku pomiaru częstotliwości prawymi klawiszami.

wersja 6.00 z pomiarem częstotliwości ale wymagająca wykonania
zmian w druku(użyj prawego klawisza i polecenia "zapisz element docelowy jako")

version 6.00 with freq measure and neds
PCB correction, menu in english
(use right button and do "save as...")

version 6.00 with freq measure and neds
PCB correction, menu in russion, PortA.6 - pin 34 active during Monitor
(use right button and do "save as...")
Oprogramowanie mikroprocesora NA01 - wersja 7.xx
***Pobierając oprogramowanie lub inne składniki projektu akceptuję warunek użycia ich wyłącznie do własnych, niekomeryjnych celów. Użycie komercyjne wymaga dodatkowych uzgodnień z autorem***
***By downloading software or other components of the project accept the requirement to use only their own no commercial purposes. Commercial use requires a special arrangement with the author***
***Скачивая программное обеспечение или другие компоненты проекта принимают условие, чтобы использовать их только для собственных целях не является коммерческим обеспечением. Коммерческое использование требует специальной договоренности с автором***
Wersja oprogramowania zbudowana na nowej płytce drukowanej, zawiera funkcjonalność pomiaru częstotliwości o podwyższonej dokładności. Wejście do pomiaru częstotliwości odbywa się z głównego menu a wyjście za pomocą środkowego klawisza funkcyjnego. Dodatkowo, prawe klawisze pozwalają na kalibrację pomiaru częstotliwości. Jeden z klawiszy obniża mierzoną częstotliwość a drugi ją podwyższa. Przy wyjściu z procedury pomiarowej wykonana korekta zostanie zapamiętana w pamięci nieulotnej procesora. Sama kalibracja polega na dołączeniu do miernika żródła o znanej częstotliwości i ewentulanej korekcie wyświetlanego wyniku pomiaru częstotliwości prawymi klawiszami.
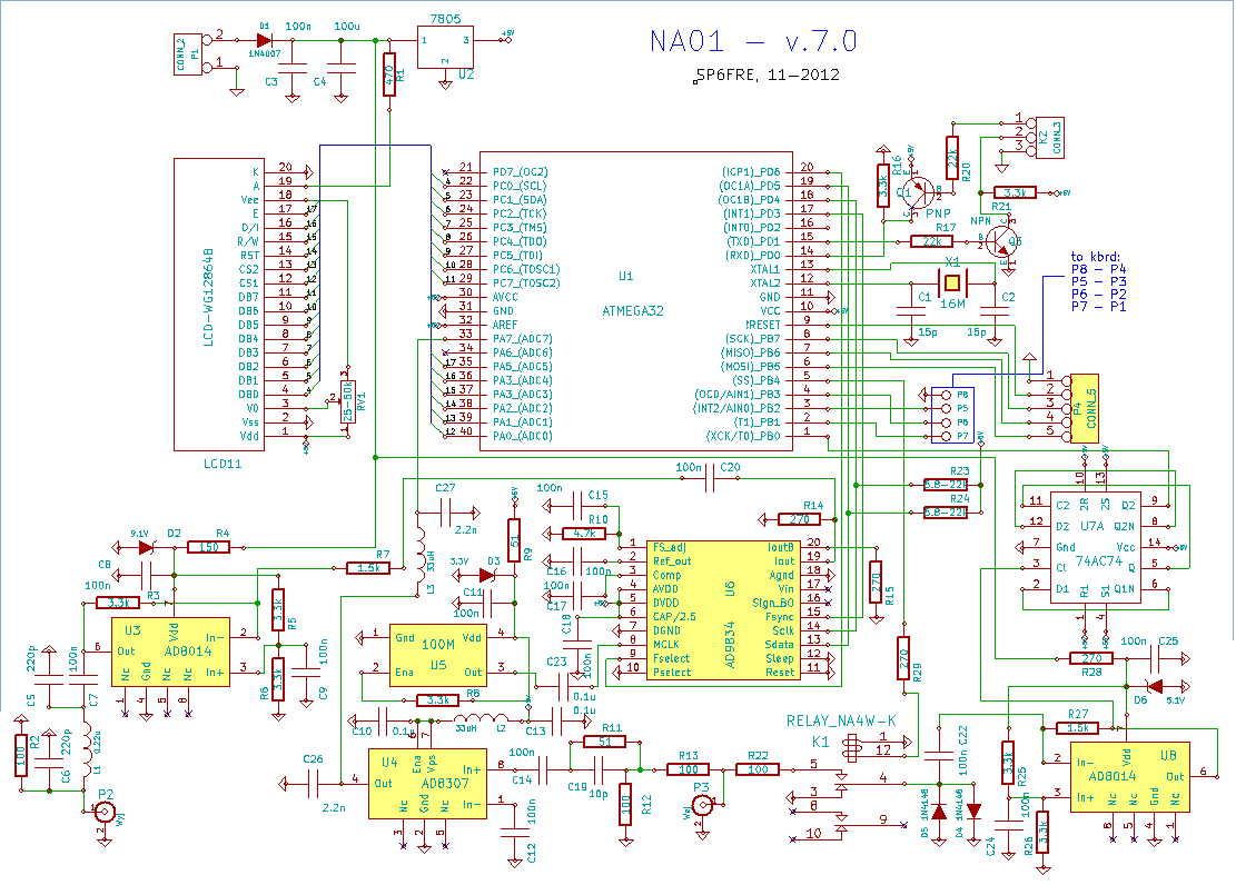
main PCB (KiCad)
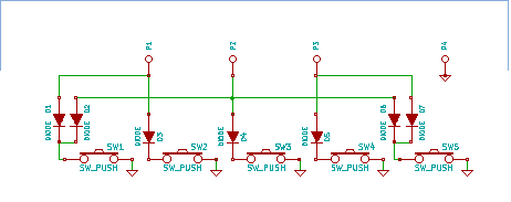
keyboard (KiCad)
main schem
keyboard schem
software v7.01 pol
wersja 7.01, (użyj prawego klawisza i polecenia "zapisz element docelowy jako")
software v7.01 engversion 7.01 with better freq measure, menu in english. To calibrate measure, connect reference frequency source to input and use right buttons to increase or decrease result on LCD. Correction will be save in nonvolative memory
(use right button and do "save as...")
software v7.01 rus bерсия 7,01 из точном измерениeм частоты и русском меню. Для калибровки измерения должны взять стандарт частоты и увеличить или уменьшить результат на ЖК-экране c помощью правой клавиши. Настройка будет сохранена в энергонезависимой памяти.
(чтобы сохранить файл, с помощью правой кнопки мыши)