poprzedni

następny
powrót

.

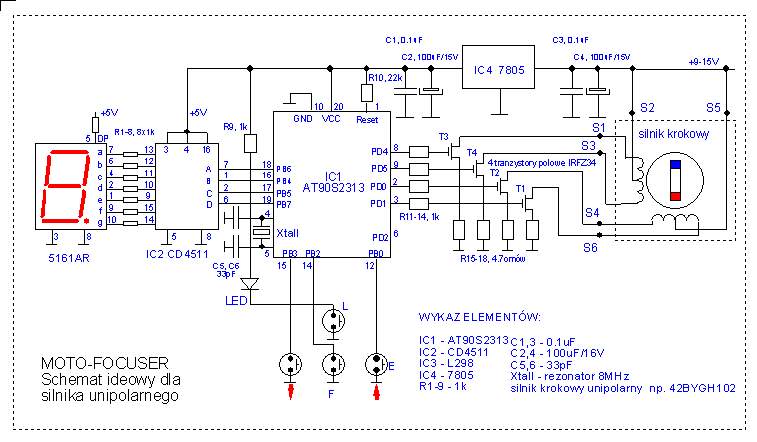
Układ do współpracy z silnikami unipolarnymi ma stopień wyjściowy na czterech tranzystorach MOSFET. Pozostałe elementy układu oraz funkcjonalnośc pozostają identyczne jak dla układu dla silników bipolarnych. Prąd płynący przez silnik zależy od rezystancji R15-18 w źródłach tranzystorów mocy oraz od rezystancji uzwojeń silnika. Dla silników z pięcioma wyprowadzeniami wspólny przewód zasilania silnika powinien być dołączony do styku S2 lub S5.